威廉体育williamhill
首页
学校概况
· 学校简介
· 历史沿革
· 现任领导
· 历任领导
· 学校规划
· 丽师章程
机构设置
人才培养
科学研究
社会服务
校园文化
· 校名
· 校训
· 校风
· 教风
· 学风
· 丽师宣传片
· 光影校园
信息公开
· 丽师校历
· 基本信息
· 招生考试信息
· 财务、资产及收费信息
· 教育质量信息
· 人事师资信息
· 作息时间表
· 其他
合作交流
媒体丽师
公共服务
专题网站
张桂梅思政
本科教学工作合格评估
当前位置:
首页
>>
公告信息
>> 正文
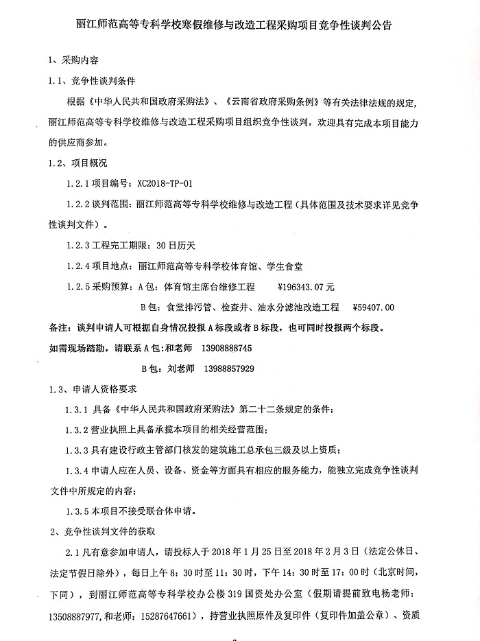
丽江师范高等专科学校寒假维修与改造工程采购项目竞争性谈判公告
发布日期:2018-01-25 点击:次
附件【
附件1丽江师范高等专科学校寒假维修与改造工程采购项目竞争性谈判文件 1.24.doc
】已下载
次
上一条:
丽江师范高等专科学校艺术楼前路面修复工程采购合同履约验收结果公告
下一条:
关于组织申报2018年度云南省教育厅科学研究基金项目的通知
【
关闭
】